招标公告
本招标项目高铁新城水环境治理项目——再生水厂工程已经由衢发改中【2021】37号(项目代码:2108-330800-04-01-911198)批准建设,招标人为浙江衢州水业集团有限公司(委托招标代理机构为浙江科信联合工程项目管理咨询有限公司),建设资金来源为自筹资金,出资比例为100%。项目已具备招标条件,现对该工程总承包(EPC)进行公开招标。本次招标活动分两阶段进行,采用“评定分离”的方式确定中标人。
2、项目概况与招标范围
2.1工程地点:石华线与开化路交界处东北侧。
①设计:根据招标人要求,完成本项目初步设计建设红线范围内的所有施工图设计、配合施工图图审及施工阶段服务等内容,以及各阶段、各部门审批提出的设计文件的修改和施工过程中招标人提出的变更设计等内容。
中标后按照初步设计及招标文件中的技术要求进行深化优化设计,同时完成施工图设计文件的报审报批工作。
②采购:本项目包含上述①初步设计文件发包范围内的所有构成建安工程的设施设备材料(其中包括工艺设备、电气自控设备、在线仪器仪表、给排水、暖通等设施设备及材料)采购、运输、保管、安装及调试(试运行)、移交以及使用培训服务、质保期内的保修服务等。
③施工:初步设计文件发包范围并结合深化优化设计内的所有施工内容。包括但不限于据此出具的施工图范围内的建筑工程、基坑支护及地基处理工程、结构工程、电气工程、给排水工程、暖通工程、照明工程、消防工程、工艺安装工程、景观绿化工程等以及为完成本工程所需的所有措施项目、竣工验收及保修服务。
④总承包管理和服务内容:包括但不限于项目设计管理、采购管理、施工管理、试运行管理、风险管理、进度管理、质量管理、费用管理、安全职业健康与环境管理、沟通与信息管理、合同管理、项目收尾的所有管理工作,并包括项目前后期服务和协调配合工作(含施工图审查、专项设计审查及论证、开工前各项手续协助办理等)、协助施工许可证办理、专项验收、竣工验收的办理,配合竣工验收备案、整体移交、配合项目投用前准备、工程保修期管理等所有总承包管理和服务工作,施工过程中的内外协调和配合、场地准备及临时设施工程、检验检测、系统集成、专利及专有技术使用等其他专项工作,并做好工程所需的各类检测(含第三方检测、监测及专项方案论证),满足竣工验收及竣工验收备案并交付的需要。
⑤稳定运行服务:稳定运行服务期间(指出水连续稳定达标15天,即进入180日历天稳定运行服务期),投标人负责再生水厂的日常运维管理,包括但不限于生产人员、常规设备维护、水质污泥臭气化验监测、运行管理及设备维护的指导,并出具技术巡护报告;稳定运行服务期内的所有责任和风险由投标人承担。
2.4工期:
2.4.1建设总工期:435日历天。
(1)设计及前期工作工期:中标通知书签发后60日历天内完成施工图设计、图审并取得施工许可证;
(2)施工工期:375日历天(从取得施工许可证后监理签发开工令之日起算,2022年12月15日前具备通水运行条件,2023年5月15日前竣工验收合格);
2.4.2调试试运行及稳定运行服务期:在有污水正常排入处理设施情况下开始调试试运行,出水连续稳定达标15天视为调试试运行合格,最晚于2023年4月30日前调试试运行合格。稳定运行服务期:180日历天,从调试试运行合格之日起算。
2.5质量要求:
2.5.1设计质量标准:满足国家、行业及地方现行技术标准、设计规范及设计图纸的要求(满足合同签订时最新设计标准)。
2.5.2工程所有物资(设备) 采购质量标准:符合招标文件、设计图纸及有关标准、规范的要求。
2.5.3施工质量标准:符合国家、行业及地方现行建设工程施工质量验收规范和标准及施工图纸要求,一次性验收合格。
2.5.4运行服务质量标准:出水符合国家及地方相关标准,最终以环评批复为准。
2.6资格审查方式:资格后审。
3、投标人资格要求
3.1投标人须在中华人民共和国境内注册,同时具有以下资质的独立法人或联合体:
3.1.1具备建设主管部门颁发的市政公用工程施工总承包三级或以上资质,并具有有效的安全生产许可证。
3.1.2具备建设主管部门颁发的以下设计资质条件之一:
①工程设计综合甲级资质;
②市政工程设计行业乙级或以上资质;
③市政行业工程设计资质(除燃气工程、轨道交通工程除外)乙级或以上资质;
④市政行业(排水工程)专业乙级或以上资质。
3.1.3浙江省外施工企业须提供“浙江省建筑市场监管公共服务系统发布的备案信息截图”或持有仍在有效期内的浙江省住建厅出具的《省外企业进浙承接业务备案证明》;浙江省以外设计单位须提供“浙江省勘察设计行业四库一平台信息系统备案信息截图”或持有仍在有效期内的浙江省住建厅出具的《外省工程勘察设计企业进浙承接业务备案证书》。
3.2拟派工程总承包项目经理、设计负责人、施工负责人资格要求:
3.2.1拟派工程总承包项目经理的资格要求:须具备注册公用设备工程师(给水排水)或给水排水(或环境工程)专业高级工程师及以上职称,注册在投标人单位(采用联合体形式投标的,必须注册在承担设计工作的联合体牵头人单位);
3.2.2拟派设计负责人的资格要求:须具备注册公用设备工程师(给水排水)资格,且注册于投标人单位(采用联合体形式投标的,必须注册在承担设计工作的联合体牵头人单位);
3.2.3拟派施工负责人的资格要求:须具备一级注册建造师(市政公用工程专业)资格,注册在投标人单位(采用联合体形式投标的,必须注册在承担施工工作的联合体成员单位),并具有有效的安全生产考核合格证。
3.3本次招标接受联合体投标,联合体成员包括牵头人在内不得超过两家,投标人如组成联合体形式投标,牵头人必须为设计单位。
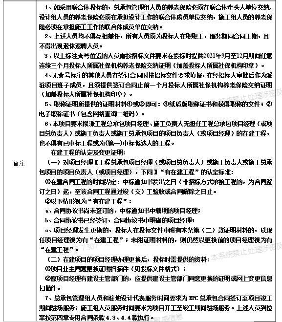
3.4招标人对项目管理机构人员的数量及资格要求:
本工程实行电子招投标和电子评标。
5、招标文件的获取
5.1本项目招标文件和补充(答疑、澄清)、修改文件以网上下载方式获取。
5.2招标文件网上下载时间:自招标文件发布之日起至投标截止时间。
5.3潜在投标人登录衢州市公共资源交易网(//ggzy.qz.gov.cn/)办理投标人信息入库(衢州市级交易平台市场主体信息库,下同)备案事宜。
5.3.1未办理企业信息入库的投标人,根据显示界面提示免费注册,填写、上传相关主体信息,带“*”号的必填,填好后“提交”。 投标企业同时可申领招投标企业CA证书及电子签章。经人工形式审查后公示三天,自动入库。具体操作可参考衢州市企业入库操作手册(投标人)。
5.3.2CA办理:
(1)中国联通衢州CA办理流程:投标人注册登录系统单位信息后点击左侧“联通CA在线办理”,根据流程图在线申请办理,联系电话,0570-8256007,0570-8252229(流程图网址//zjqzcert.uni-ca.com.cn:7008/)。
(2)天谷CA在线办理流程:投标人注册登录系统后点击左侧“天谷CA在线办理”,根据系统操作手册以及流程说明在线申请办理,联系电话:0570-3899008,15762980753。
(3)投标工具
投标工具有以下三家:擎州、品茗、招天下,投标人可自行选择。
擎洲公司联系方式,徐工,0570-8757622,杜工,15088719872;
品茗公司联系方式,许工,15157078007;
招天下公司联系方式,400-0571-337。
5.4潜在投标人可在衢州市公共资源交易网(//ggzy.qz.gov.cn/)免费下载招标文件。确定参加投标的企业可凭本单位CA数字证书登录衢州市公共资源电子交易系统,在报名之后按照操作手册在对应模块领取。
5.5潜在投标人对招标文件有疑问的,应通过衢州市公共资源电子交易系统向招标人提出。提交疑问截止日为 2022 年 1 月 16 日16:30时。招标人将在衢州市公共资源交易网上发布补充(答疑、澄清)文件。潜在投标人应自行关注网站公告,招标人不再书面通知。投标人因自身贻误行为导致投标失败的,责任自负。
6、投标保证金
6.1本项目交纳投标保证金50万元整。
投标保证金专户信息如下:
账户名称:衢州市公共资源交易监督管理办公室;
开户银行:衢州市工商银行南区支行或中国银行衢州分行;
账 号:按系统随机分配账号;
缴纳时间:投标截止时间前,以衢州市公共资源电子交易系统确认到账为准(因各银行系统到账时间不同,请提前交纳,否则后果自负)。
6.2缴纳方式
投标人登录衢州市公共资源电子交易系统--“业务办理”--“缴纳保证金”模块:
缴纳方式之一(按项目在线支付):投标人通过网银(电汇)方式,从经系统备案的银行基本账户汇出,一次性足额缴纳。
缴纳方式之二(联保资金支付):联保资金小于项目投标保证金时,按系统提示,从经系统备案的银行基本账户汇出,一次性足额补交差额。
申请联保资金请咨询市招投标协会秘书处,联系电话0570-8757610。
缴纳方式之三(电子保函):使用电子保函方式缴纳的,具体操作流程详见《衢州市公共资源交易平台电子保函操作规则(试行)》。投标人须在投标截止时间前,一次性提供不低于招标要求的投标保证金金额的担保,否则视为未缴纳投标保证金。投标保证金缴纳时间以电子保函实际获得时间为准。投标人使用电子保函所遇一切相关问题及相关纠纷,均由投标人与保函出具机构之间自行解决,监管办及交易中心不承担任何责任。
软件公司联系人:张工,联系电话:13071815370。
保证金室,咨询联系电话:0570-8757613。
投标人如有违反法律法规、招标文件和其他相关规定,作不予退还投标保证金处理的,保函出具机构收到《不予退还投标保证金通知单》后5个工作日内将投标保证金担保赔偿款汇入市监管办投标保证金专户。
7、投标文件的递交
7.2 投标文件递交方式:电子投标文件采用网上递交的方式,上传至衢州市公共资源电子交易系统(//ggzy.qz.gov.cn/)
7.3不见面开标大厅网址:(//ggzy.qz.gov.cn/BidOpening/bidopeninghallaction/hall/login)。
8、发布公告的媒介
本次招标公告同时在浙江省公共资源交易服务平台、衢州市公共资源交易、衢州市城市建设投资集团有限公司网发布。
9、联系方式
招标人: 浙江衢州水业集团有限公司
地 址: 衢州市斗潭路1号
联 系 人: 舒工
电 话: 0570-8768057
招标代理机构:浙江科信联合工程项目管理咨询有限公司
地址:衢州市白云北大道509号印象西城508室
联 系 人: 毛工、符工
电 话:0570-3392897、3392898

当前位置: